| FORUM

FEDEVEL
Platform forum

USE DISCOUNT CODE
EXPERT30
TO SAVE $30 USD

Floating or unfinished traces

mazielvc , 08-02-2018, 08:36 AM
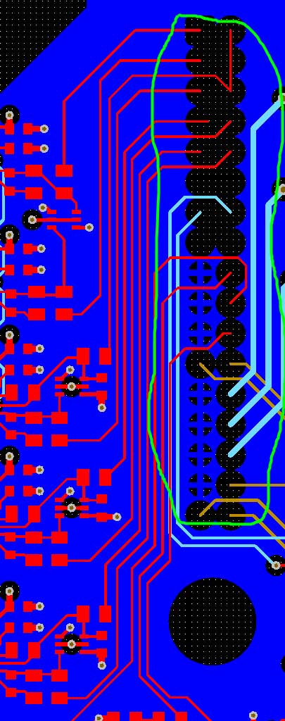
Hello, Is there a way in Altium to automatically delete floating or unfinished traces? For example if I delete a chip from the pcb board the traces remain there. If is a large microprocessor for example I don't wand to delete every single trace by hand. In the picture, I deleted a connector and all the traces that were terminated there are still there. How can I delete these traces automatically. Other Cad tools can delete this "floating" traces automatically. Thanks for the help.
chitransh92 , 08-07-2018, 07:47 AM
Hello mazielvc,

One way you can do this that, once you delete the component on either size of the track it will show an error of "Net antennae" after you run your DRC.
Then you can enter a query in PCB Filter as "IsTrack and HasViolations" which will select all such tracks and then you can just delete them by "delete" option.

Note : Make sure that when you run DRC for this issue, only option selected in the DRC checker is the "Net Antenna" under Rules to check -> Manufacturing and all other are turned off for this time as it may result in other violations on the board and the filter query above will select all such violated tracks.

Thank you.
robertferanec , 08-07-2018, 07:55 AM
@chitransh92 awesome tip! thanks!
chitransh92 , 08-08-2018, 04:06 AM
Thank you Robert. :-)
mazielvc , 08-09-2018, 07:43 AM
Awesome!!! Thanks so much for the help. It will save me a lot of time.
Use our interactive Discord forum to reply or ask new questions.
Discord invite
Discord forum link (after invitation)

Didn't find what you were looking for?