oscargomezf , 10-11-2017, 08:48 AM
Hi Robert,
1º.- According to: "1) If I need, I use 1mm - 5mm or wider gap to separate circuits. The gap is never crossed by any wires, if you pick up the PCB, and point it to source of light, you should clearly see the gap." I wanted to mean the gap distance (clearance) between AGND and DGND. I'm using 0.2 for AGND / DGND and 0.5mm between power planes (+5VA, +5VD, +12V -12V) .And yes, I know what you mean. All the tracks have to have a GND plane below them.
2º.- According to: "2) If you really would like to join the planes in one point by a component, I would use 0R". Is it big enough a 0603 resistor?
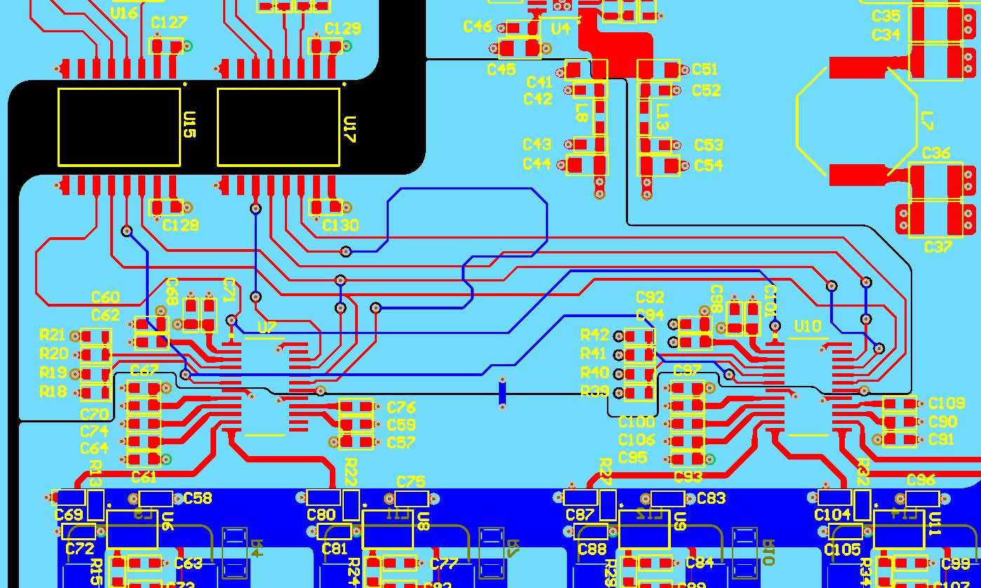
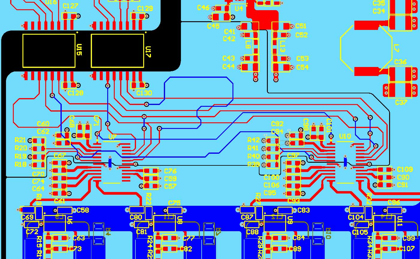
3º.- According to: "1) I believe, the connection point should be at the place where all the signals are going from DGND to AGND, so ideal place may be under the chip" I have two ICs, so I thought to place the resistor in the middle of these two ICs. Whan do you think about it?
Stack Up: L1 - TOP (RED), L2 - GND (Ligh BLue), L3 - MIX, L4 - MIX, L5 - GND(Purple), L6 - Bottom (Blue)
You can't see L5 but it's the same shape than L2.
4º.- According to: "2) Could you attach a link to a document why and when VIAs under component could cause problems? I am curious." I don't have any document, but in the reference design don't use vias under the ADCs, so I suppose that it's better don't place vias under the DACs. I've made a question to analog devices about this issue because I think it's interesting. I will keep you informed about the answer.
Best regards.
PS: Another thing not related to this topic. I would like you consider to open a new branch on the FEDEVEL Community Forum called EMC/EMI. I think it will be very useful. I have a lot of questions related to EMC/EMI issues.
