| FORUM

FEDEVEL
Platform forum

USE DISCOUNT CODE
EXPERT30
TO SAVE $30 USD

Connection Problem!

JohnsonMiller , 08-05-2017, 01:33 AM
Hello Everyone,

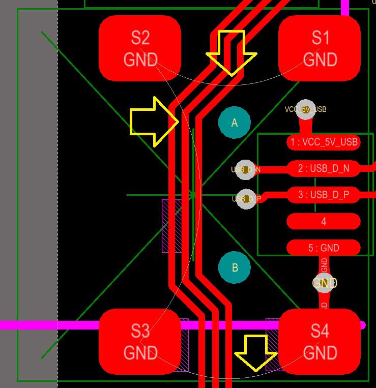
Attached is a miniUSB connector, it comes with 4 pads S1, S2, S3, and S4, as you know these pads are connected to each other through metallic body. Regarding to this connector I got 2 questions:

1- Is it correct to connect those pads to GND or any net on board? or we should leave them alone?
2- Connected those pads to GND, you see bending lines which shows connection detected by Altium; however only one pad is connected to GND while three remaining is left floating. When I ask for DRC check, there is no error or warning! I was expecting at least three connection errors. I went through detail of component in SCH and PCB library, but found no clue! Any comment about this behavior?

BR,
mairomaster , 08-07-2017, 01:42 AM
I am guessing those 4 pads have the same jumper setting and it's different than 0. Check that in the properties of the pads.

The jumper settings tell Altium that particular pads are connected together by an external object - the body of the connector in this case. That's what those lines show - I know it's confusing and looks like a DRC.
JohnsonMiller , 08-07-2017, 06:32 AM
Dear Mairomaster,
Thank you for answer and comment,
What about first question:
Is it correct to connect those pads to GND or any net on board? or we should leave them alone?
robertferanec , 08-07-2017, 06:55 AM
Is it correct to connect those pads to GND or any net on board? or we should leave them alone?
- Normally I connect them directly to GND. The thing is, that you have GND signal on the USB pins too, so the two boards will have GND connected anyway and there is no really reason why do not connect the USB shield to GND directly. I would not leave them floating. Connecting them directly to GND is also the way how I have seen them in the other schematics.
JohnsonMiller , 08-10-2017, 03:41 AM
Dear Robert,

Thank you, my concern is common GND which may cause issue in EMC/EMI test, some people suggest to connect those pads to earth instead of GND.

BR,
robertferanec , 08-10-2017, 11:12 AM
Thank you, my concern is common GND which may cause issue in EMC/EMI test, some people suggest to connect those pads to earth instead of GND.
If you are not sure, then provide different options in your schematic (add components which you can fit/unfit between different combinations of GND-SHIELD-EARTH). I sometimes do it too.

PS: After a lot of EMC/EMI testings, we always ended up by connecting USB shield to GND, no problem. However, it really may depend on your whole system and also your board e.g. if you are using separated grounds, then connecting shield to these may cause problems (I had that kind of problem once, when I connected shield of audio cable to audio ground which was separated from board GND)
Use our interactive Discord forum to reply or ask new questions.
Discord invite
Discord forum link (after invitation)

Didn't find what you were looking for?