| FORUM

FEDEVEL
Platform forum

USE DISCOUNT CODE
EXPERT30
TO SAVE $30 USD

Power Requirements & JLCPCB Manufacturing

Mush , 07-10-2023, 03:14 AM
Hi,

I'm currently doing a thorough review of my mixed-signal PCB schematic and I overlooked a couple of things when initially selecting components (as you do). Where possible, I've tried to stick to JLCPCB basic parts to keep the cost down, but sometimes it just seems unavoidable to pick extended parts. In particular, I'm trying to understand the maximum current rating of inductor L100 at the input filter for the analogue and digital supplies. I originally picked a 10nH, 300mA inductor, because that's the maximum current limit that JLCPCB offer as a basic part on their inductors.

In the video, Phil picked a 10nH, 500mA inductor stating that the maximum current one would expect the USB-C system to draw in the absolute worst case to be no greater than 500mA. Phil did preface that in general, the system is not likely to use more than 150mA though (I suppose he just knows this value from experience...?). After digging a bit deeper, I don't think the 300mA selection I made was the correct one, but what I am struggling to understand is where exactly these figures come from.

I just wanted to do a sanity check, to verify if my reasoning is correct:
  • I can see a maximum current draw of 100mA for the analogue supply
  • I can see a maximum current draw of 250mA for the digital supply
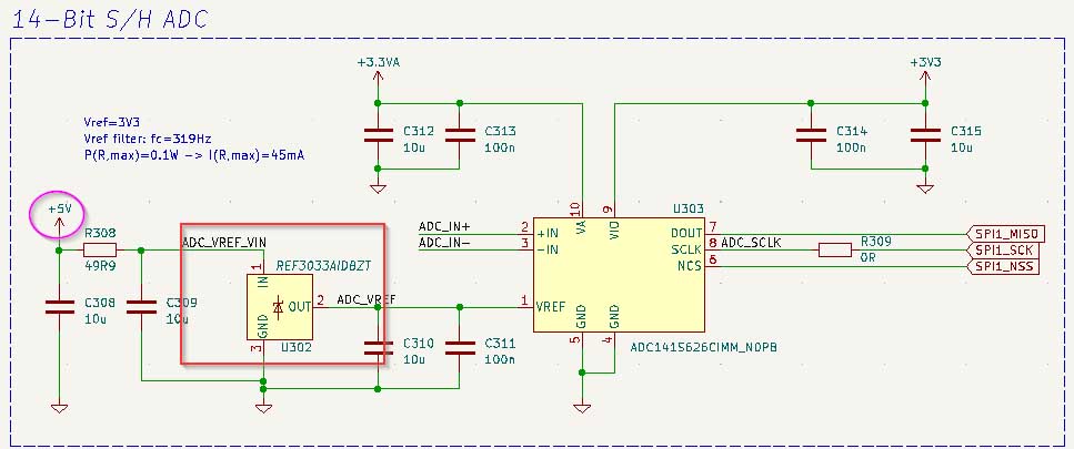
  • I can see a maximum current draw of 25mA for the 14-Bit S/H ADC
In the absolute worst case, I can see this being about 375mA, and if you want to be extra safe, adding a 20% headroom would get you to about a 450mA requirement for the inductor. Going with standard inductor ratings, etc, I can see why that could result in a 500mA current requirement. But am I thinking about this the right way, or is there something more I'm missing? Schematic screenshots are below:

​

As a secondary question: is it worth the $3 cost to include the 500mA capacitor through JLCPCB (bear in mind, the answer to this is obvious if it was a production board, but it's not), or am I better off buying a reel from Mouser for about the same cost and just hand-soldering it on myself (I am confident in my soldering)? In general, when manufacturing prototype boards from vendors like JLCPCB, what sort of ratio for basic vs. extended parts is expected/typical? I find the search function/filters on JLCPCB almost intentionally terrible. There are several suitable basic parts which simply do not show up unless you take the time to manually scroll through the entire catalogue and try pick them out (it's almost like they don't want you to use them πŸ˜‹).

Appreciate any advice.​​
qdrives , 07-10-2023, 03:08 PM
(Almost) all components have the typical and maximum current consumption mentioned in the datasheet.
The (digital) 3.3V is switch mode. Iload is stated to 250mA and it comes from 5.0V. Input current = (3.3V * 0.25A / 5.0V) / 0.8% (efficiency) = ~0.2A.
I could not find the exact datasheet of the ADC, but other references pointed to one that draws ~1mA.
For an inductor there are 2 currents:
- Maximum current for heat generation
- Maximum current for saturation.
For both a short time overload is (often) not a problem.

Buy a "reel" at mouser and hand solder. Then adding $3 is a lot cheaper. But if you mean a few components (not on reel), then it may be interesting.
Mush , 07-16-2023, 01:21 AM
Hi Qdrives,

Thanks for the tips. I've mulled it over a bit, and I think I'll end up just going for the extended component since it's just a one-off design for educational purposes, I'd rather not have a whole reel of inductors lying around that I will probably not end up using anyway. I'd rather do as little work as possible by hand for the SMD components (at the moment, it's just the connectors that need to be hand soldered) to minimize risk of unintended damage.
Use our interactive Discord forum to reply or ask new questions.
Discord invite
Discord forum link (after invitation)

Didn't find what you were looking for?