| FORUM

FEDEVEL
Platform forum

USE DISCOUNT CODE
EXPERT30
TO SAVE $30 USD

About Un-Routed Net Constraint on special components

mulfycrowh , 07-27-2022, 12:48 PM
Hi everyone,

As you can see on the attached screenshot, I have remaining errors involved in the Un-Routed Net Constraint.
In fact there are no errors but Altium detects Un-Routed pads.
This component is the ESD protection of the HDMI port.
It is not necessary to have all GND-pads connected to GND, just one is OK.
I tried to apply the rule to everything but this component - Not(InComponent('U69')) but it doesn't run.

How can I manage it ?

Thanks.
qdrives , 07-27-2022, 01:19 PM
1) Have these pads as individual pins in the schematic and do not connect them there.
2) Not connecting them may increase the inductance of the ESD protection, which then does not work as good as it could do.
mulfycrowh , 07-27-2022, 01:29 PM
@qdrivesI understand what you mean. The only solution would be to place a via on the pad.
Is it a problem ?
qdrives , 07-28-2022, 02:14 PM
I have heard so many yes/no remarks on via in pad....
If you fill and cap (os solid fill) the via, then it is (technically) no problem. Financial could be a second problem...
Then there is the idea that if the via hole is small (<= 0.2mm or 8 mil) the amount of solder going into the hole is low enough to have an open via there.
Better have a discussion with the assembly company on this.

Perhaps another solution:
When I look at the screenshot, can you sacrifice some pins (15 and 13) to allow the Gnd pins (20 & 21) to be connected? It may be cheaper to place another ESD protection diode than via fill the entire board.
mulfycrowh , 07-28-2022, 02:16 PM
@qdrivesVery good idea for the other solution !
robertferanec , 07-29-2022, 07:26 AM
What is the part number of this component? it looks suspicions to have only 1 pad connected to GND for ESD protection. I just would like to double check how they recommend to connected it - it has a weird pin placement.
mulfycrowh , 07-29-2022, 07:48 AM
robertferanec , 07-29-2022, 08:04 AM
I don't know the exact numbers, but I have seen better ESD chips for HDMI layout. Maybe check more esd protections and try to find something with easier layout.

PS: in datasheet they really say "Only minimum of one pin needs to be connected to ground for functionality of all pins." .... but ... I don't know, that doesn't look like the best recommendation to me.
mulfycrowh , 07-29-2022, 08:16 AM
For sure I can change the component
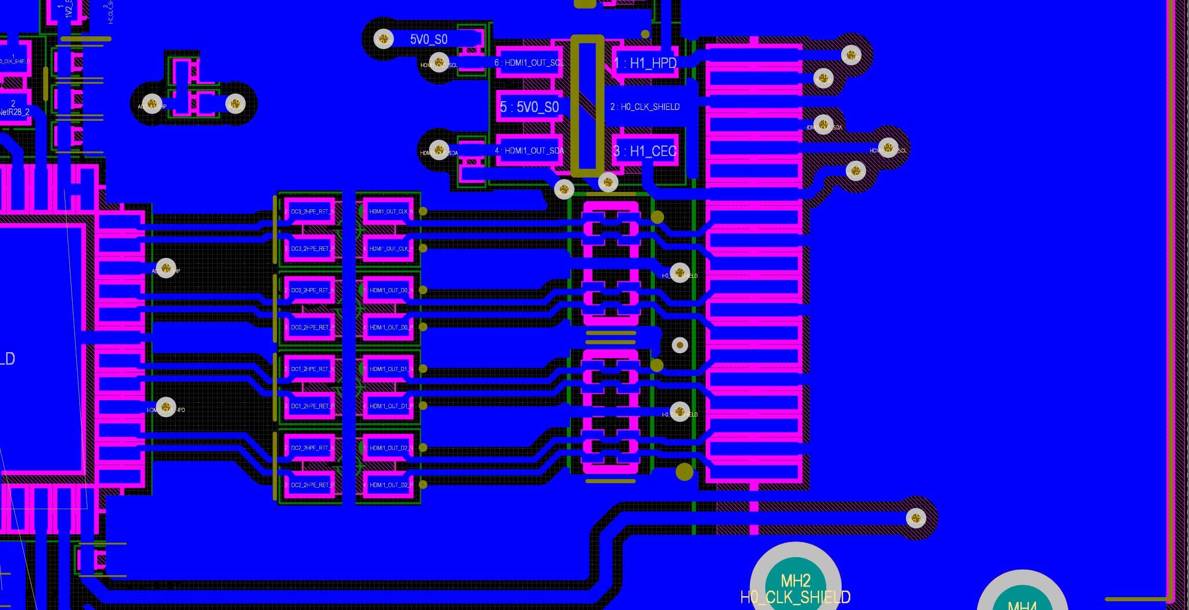
mulfycrowh , 07-30-2022, 09:27 AM
Here is my new configuration.
I removed ESD8040 and replaced it with 2x IP4283CZ10-TBR,115 and 1x IP4234CZ6,125.

The two first ones are used to protect the differential pairs.
The last one is used to protect SCL, SDA, CEC and HPD.

As you can see the routing is far much better and I have no more unconnected pads.

For information, the chip on the left is the retimer, very important component when your tracks are a little bit long.

IP4283CZ10_SER ESD protection for ultra high-speed interfaces (mouser.at)
Single USB 2.0 ESD protection to IEC 61000-4-2 level 4 (mouser.at)
Use our interactive Discord forum to reply or ask new questions.
Discord invite
Discord forum link (after invitation)

Didn't find what you were looking for?