| FORUM

FEDEVEL
Platform forum

USE DISCOUNT CODE
EXPERT30
TO SAVE $30 USD

Help needed - SMPS design

SauceBoss , 05-12-2022, 03:54 PM
Hello there,

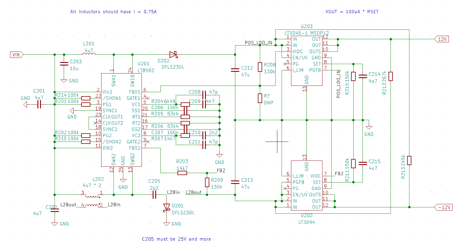
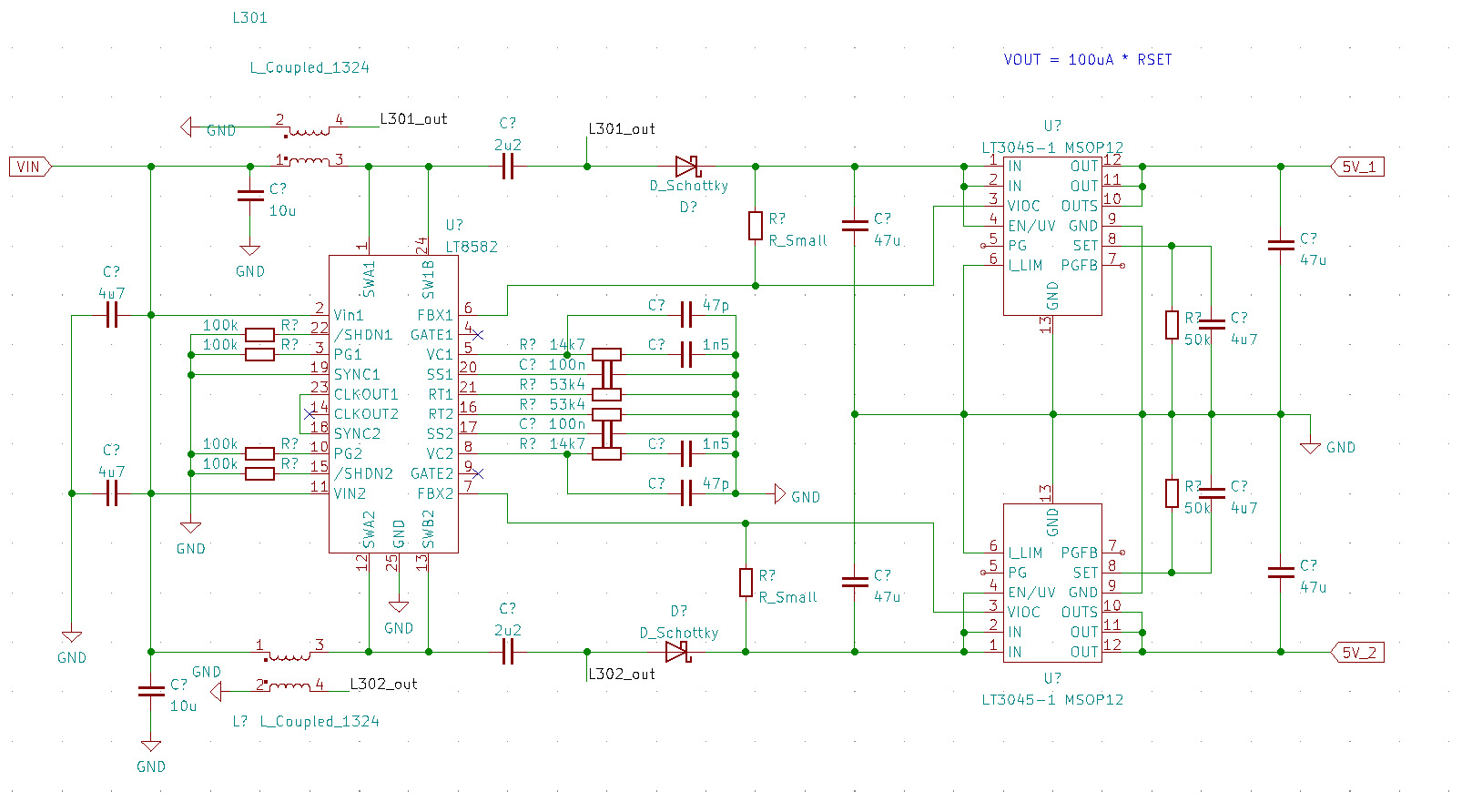
It's my first attempt at designing SMPS. I have studied the datasheet for LT8582, LT3045-1, and LT3094 and came up with those two:

Analog


Digital


The idea is to have a small PCB with both circuits to power up my DAC from USB type C PD input.

The analogue power supply is meant to be +/-15V, so half of the LT8582 works as a boost regulator (5V to 16,5V), another one as an inverting boost (5V to -16,5V). The next step is the LT3045-1 and LT3094 LDOs. they are supposed to work with minimal dropout, being in LT8582 feedback with their VOIC pins.

Digital is two LT8582 SEPIC regulators that are feeding LT3045-1. LDOs are also using VOIC for the lowest dropout.

I would greatly appreciate it if somebody can verify those schematics before I start designing the PCB. What stackup are you recommending with this one? 2 layers? 4 layers SIG-GND-GND-SIG?
Use our interactive Discord forum to reply or ask new questions.
Discord invite
Discord forum link (after invitation)

Didn't find what you were looking for?