| FORUM

FEDEVEL
Platform forum

USE DISCOUNT CODE
EXPERT30
TO SAVE $30 USD

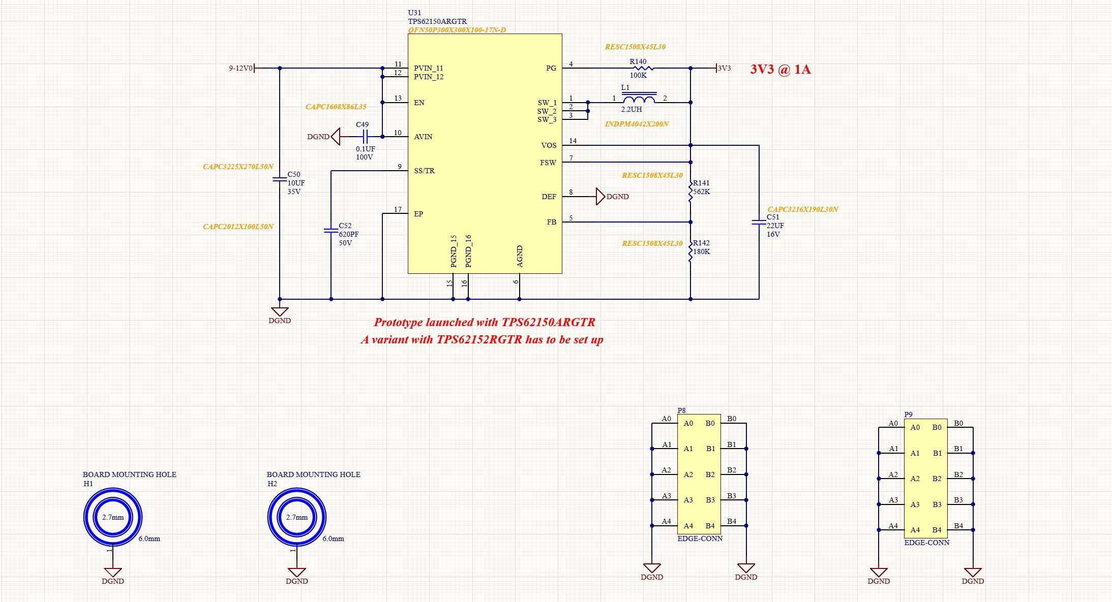
About duplicate net names

mulfycrowh , 05-01-2022, 09:56 AM
Hi everyone,

I know it is a silly question but I don't find the solution.
I have a project that was created with AD19.
That's a hierarchical project (see attached hierarchy).

I wanted to change some components and wires.
I did it but when I validate the project, I am given 3 same errors "Duplicate Net Names Wire NetU31_15" (see attached).

As I click on the details, PowerSupply.Sch is displayed but no wire is highlighted.

Maybe you'll have an idea ...
Thanks
WhoKnewKnows , 05-01-2022, 03:19 PM
In the first image, I think you clicked on the violation (amber arrow) and this is the top hierarchical item for the two violating wire items. This triggered the schematic to be shown where they both are.

Next, under the top level, click the first wire icon (green arrow) and I think Altium will highlight the first duplicate item. Then click on the second wire icon (violet arrow) and Altium will highlight the second of the two duplicate items.

If not, you may have to check your preferences for how Altium highlights items. Recall Select VS Highlight VS Dim or some such. It may be possible to have the settings so subtle that the highlighted item defies recognition or something. At least I know this can happen on the PCB design side, perhaps also on the schematic entry side?
mulfycrowh , 05-01-2022, 03:28 PM
I found the solution.
It came from the component TPS62150.
I deleted it in the schematic library and created it again.
The errors disappeared.
Altium doesn't always give the exact location of the errors.
WhoKnewKnows , 05-01-2022, 04:06 PM
Well, speculative deletion of parts of the schematic and redrawing is another way to fix such a problem. Glad you got it to work.
Use our interactive Discord forum to reply or ask new questions.
Discord invite
Discord forum link (after invitation)

Didn't find what you were looking for?