Hey @qdrives - sorry for the late reply, we got some illness at home and my attention has been taken elsewhere! In the meantime this was what I came up with; see what you think
- as is
always the case with voltage, it's the
difference in potential between two points that matters; if there is a potential difference, there will be an electric field and thus current (opposite the direction of electric field of course).
- an electron doesn't care what else is around, all it knows is "there is an electric field, i'd better move!", and since Vcap > Vin, there will be a potential difference and the source just has to suck it up and deal with it!
- if we remove the load from the circuit (for example we could be feeding an (ideal) op-amp), then there is only one way for the current to go, back through R1 an into the source. Anything else is impossible
1. let's consider an AC power source from a coil rotating in a magnetic field with slip rings
- the rotating ring generates an EMF proportional to the number of turns, the magnetic field strength and the speed of rotation.
- the generated EMF will exist across the coil, when connected to a load a current will be produced which is proportional to the circuit impedance as a function of time. The current that flows is only due to the fact that there is a potential difference across the coils and thus a field is generated in the wire that causes current to flow.
- when Vcap > Vin, that current reverses due to the reversed potential difference, the fact that Vin is positive is actually irrelevant. the relative voltage is lower than Vcap.. the fact that Vin is positive just means the relative potential difference is smaller.
- being a simple coil of wire, the reversed current will just cause electrons to flow from the capacitor through the resistor, through the coil and into other side of the capacitor resulting in, over a few time constants, the capacitor returning to electrically neutral on both plates. this would be consistent with KCL
- if we add a load, then we have have two loops for the capacitor to discharge through, back through R1 as above but also through the load. The discharge current will flow proportionally to the impedance of each loop. But I(R1) + I(R4) = I(cap) during the discharge part of the cycle. And the result is the same. And indeed if I look at the absolute value of the currents, I(cap) = I(R1) + I(R4)

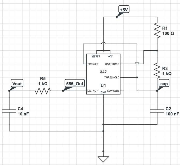
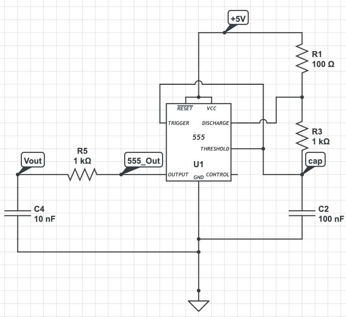
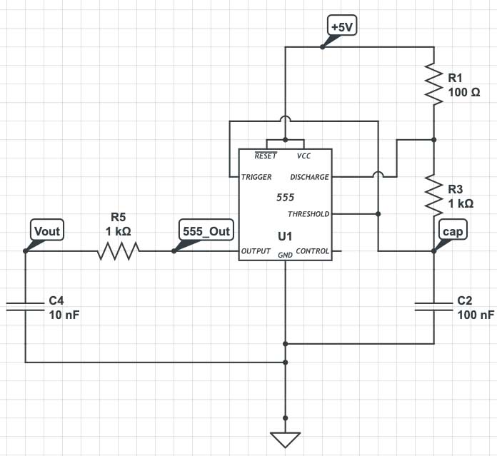
2. I looked at when the input is a square wave, i.e.: this circuit
for this we get waveforms as below (the current being I(R5) - and we clearly see the negative current spike when the 555 switches off; again, this has no where to go but back through the output pin
looking at the circuit internals for a 555,
we can see that when the output is 0v, any reverse current will be passed through to circuit ground harmlessly.
assuming I am right in my analysis (which I think I am! and feel free to correct me if i'm not) - my intuition was right all along. And you do need to consider what you are connecting capacitors to, they will generate negative currents and you have to deal with that. And in fact, this is exactly the same with inductors - we are used to putting flyback diodes in to snub the reverse voltage generated with the electric field collapses!