| FORUM

FEDEVEL
Platform forum

USE DISCOUNT CODE
EXPERT30
TO SAVE $30 USD

About undocumented signal length

mulfycrowh , 01-11-2022, 04:30 AM
Hi everyone,

Sometimes signal length is no more documented.
For example, I fully designed the differential pair GBE1 and applied length matching.
I got the information "Signal Length" and everything is OK.
I am working now on the differential pair GBE0.
I notice that I lost the information "Signal Length" for GBE1 : it was replaced by "n/a".

What are the main reasons for such issue ?

Thanks.


WhoKnewKnows , 01-11-2022, 09:09 AM
Are those nets routed yet? I imagine it will indicate na or something similar if the nets aren't routed.

Otherwise, it appears all of these nets belong to a net class, but perhaps they don't all belong to a length matching class?

This sort of thing happened to me more than once when I used X-signals to match trace lengths. I set it all up, tune all of the tracks, then come back to it a couple weeks later an it shows stuff like this instead of the tracks' lengths. I usually have to delete all of the X-signals stuff and set it up again.

When I asked about this here, Robert said he suspected it happens when the user sets up X-signals, then updates Altium while working on the project, then goes back to use X-signals again.🤷
mulfycrowh , 01-12-2022, 02:00 AM
Those nets are routed and are shown as "na".
Those nets belong to differential pair class.
It is disturbing.

mulfycrowh , 01-12-2022, 02:12 AM
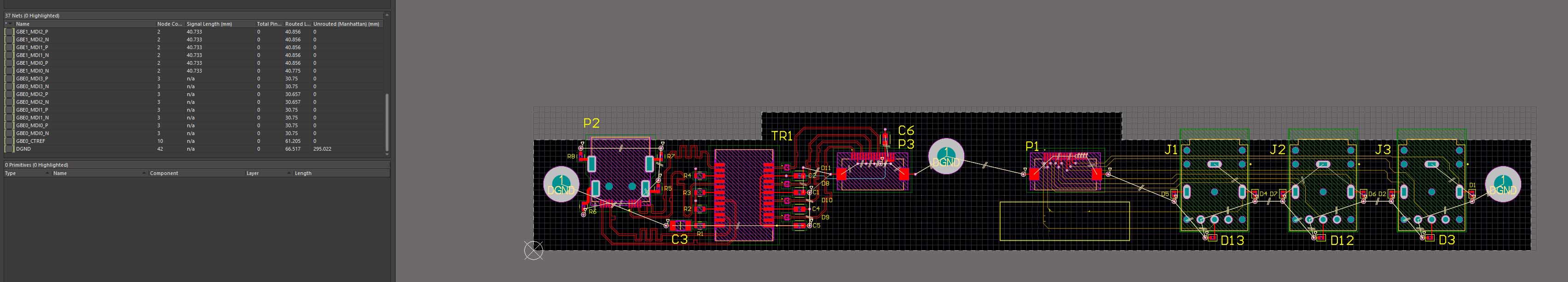
I'm done with the routing before adding polygon pours.
As you can see, the differential pair GBE0 is not documented. GBE1 is documented.

mulfycrowh , 01-12-2022, 02:23 AM
More disturbing, I also notice that both differential pair classes vanish: Ethernet_Diff_0 and Ethernet_Diff_1.
It is not the first time !
mulfycrowh , 01-12-2022, 02:27 AM
When I go to PCB > Differential Pairs Editor, Average Length is documented for both pairs.
Longest Signal Length is only documented for Ethernet_Diff_1.
robertferanec , 01-14-2022, 07:34 AM
I never fully found out when altium does that. Especially when I open older projects, often this happen ... sometimes helps to redraw the track (or part of the track) but sometimes I can't make it work.
Use our interactive Discord forum to reply or ask new questions.
Discord invite
Discord forum link (after invitation)

Didn't find what you were looking for?