| FORUM

FEDEVEL
Platform forum

USE DISCOUNT CODE
EXPERT30
TO SAVE $30 USD

thermal relief on Solid Region

Brunodrt , 03-23-2020, 07:38 AM
Hello,

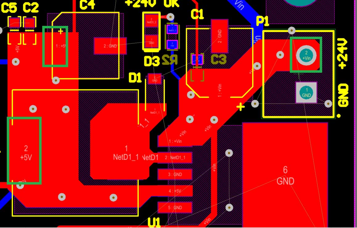
I'm trying to create some planes for a DC-DC converter IC ( TL2575 ) and i've used solid region for those planes ( Vin, +5V ).
My concern is that it may become an issue to solder the components to those planes without any thermal relief ( marked with green boxes on the image).
Is there any way i can add it to solid regions ?
Or is there a better way to do this ?

Thanks

Best Regards,
Bruno
robertferanec , 03-24-2020, 02:55 AM
You can set rules for Power Plane Connect Style and for Polygon Connect Style. Here is an example for a component, but you can do the same for net or even for specific polygon:

ale210 , 03-26-2020, 06:38 AM
Originally posted by robertferanec
You can set rules for Power Plane Connect Style and for Polygon Connect Style. Here is an example for a component, but you can do the same for net or even for specific polygon:

Hi Robert, are you sure? Fill and solid region, they aren't power planes or polygons...

@Brunodrt thermal relief it's ok if you going to solder by solder iron, but in wave soldering or oven, for me, it hasn't sense...also, in such converters with high current and high frequency flows it's mandatory use a continous cooper. But, in systems with a fsw of kHz ... you can use thermal relief.

Anyway, if you need thermal relief use polygons and customize designer rules.

Regards!
Use our interactive Discord forum to reply or ask new questions.
Discord invite
Discord forum link (after invitation)

Didn't find what you were looking for?